Your browser does not support JavaScript!

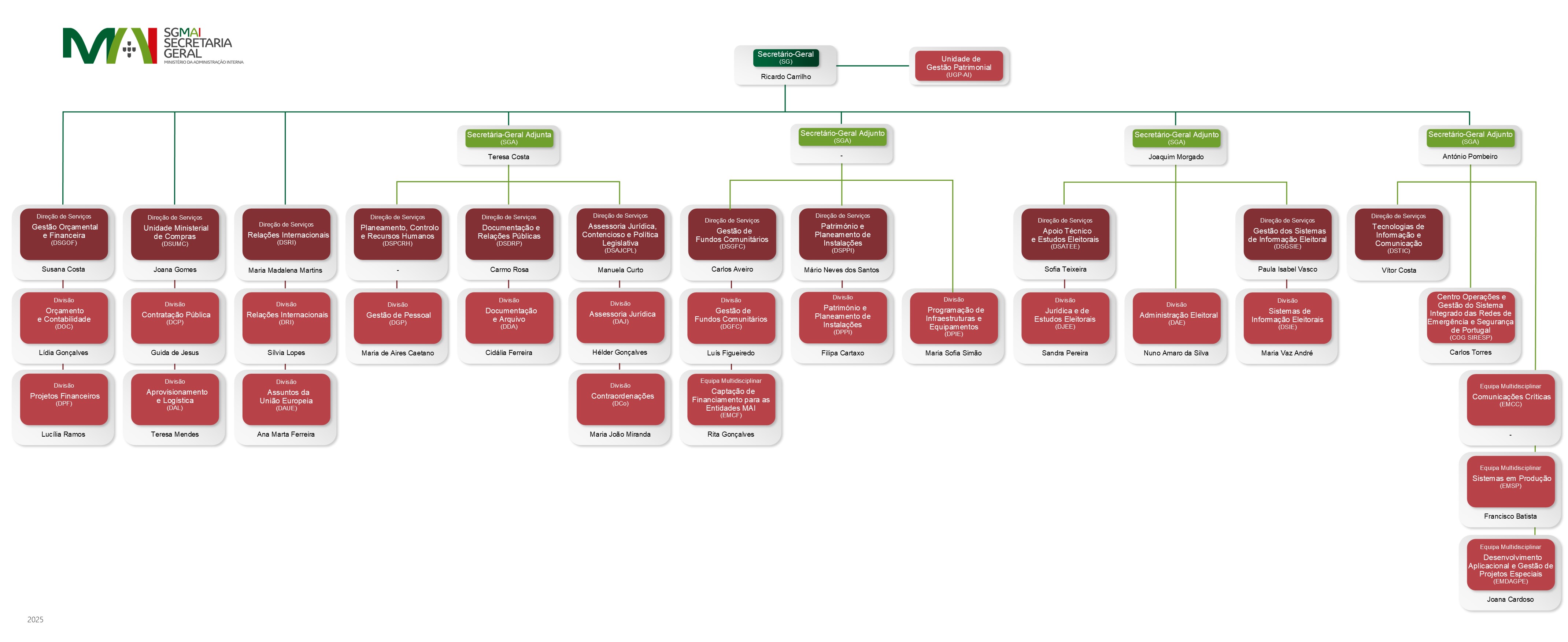
Organograma / Atribuições


 
 
 
​​​​
Última atualização: 17-12-2025 16:51



CONTACTOS GERAIS

Secretaria-Geral da Administração Interna
Rua S. Mamede n.23
1100-533 Lisboa

Tel: 213 409 000
Email: sec.geral.mai@sg.mai.gov.pt

© 2025 - SGMAI - Todos os direitos reservados